客服中心
更新时间:2025-12-28
童车之都互联网平台尊重他人的知识产权,我们希望网站的会员同样尊重他人的知识产权。该规则体系适用于广大商户、知识产权权利人。童车之都互联网平台希望通过与广大商户和各知识产权权利人一道,为搭建一个高质量的交易平台而不断努力,共同维护好平台的市场秩序,实现持久良好的发展!
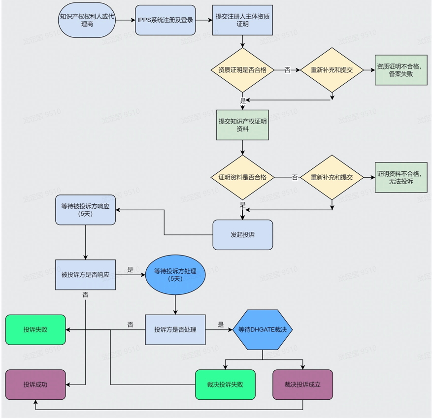
为更好地保护知识产权权利人的权益,建立了线上的知识产权保护系统,并于2023年对该系统进行了全面优化升级。知识产权权利人如果发现网站上有涉嫌侵犯其知识产权的产品,可以通过知识产权保护系统递交投诉,该系统会依法尽快通知被投诉方。被投诉方接到投诉,可以通过系统查看投诉情况并作出回应。如下是知识产权系统投诉流程图:

一、 登录知识产权保护系统会员注册 (https://tongchezhidu.com/register.php);
二、 免费注册一个帐号,填写投诉方基本信息,提交投诉方身份证明资料,送审;
- 投诉人身份证明资料:
如投诉方为个人,需提供身份证、护照等身份证明文件;
如投诉方为企业,需提供营业执照等工商注册登记证明文件。
三、 待童车之都互联网平台审核通过后,将需维权的知识产权添加到您的账户。填写知识产权信息并上传知识产权证明文件,知识产权所有人的身份证明,及授权书,送审;
- 知识产权证明文件:已注册成功的官方知识产权注册文件,如商标证书、专利证书、著作权登记证明。正在申请过程中的申请受理通知书等不可作为权利证明。中国的外观及实用新型专利需补充提交专利评估报告。
- 权利人的身份证明资料:
如权利人为个人,需提供身份证、护照等身份证明文件;
如权利人为企业,需提供营业执照等工商注册登记证明文件。
- 授权书:如投诉人并不是权利人,而是受委托进行投诉,需出具权利人签字或盖章的投诉授权委托书。
四、 待童车之都互联网平台审核通过后,您可以使用已通过审核的知识产权发起投诉。投诉时需引用一个知识产权,填写投诉原因,提交产品编号或产品链接,提供保证信,及专利侵权举证证明资料(仅针对外观与实用新型专利)。请您确保您投诉的产品与您选择的知识产权相匹配,如不匹配时卖家可能会发起申诉,会影响您的投诉准确率与投诉处理时长。
五、 童车之都互联网平台会对投诉内容进行抽检,如发现投诉不合理的情况会拒绝接收投诉。
六、 投诉后如有卖家申诉,请在三个自然日内处理申诉。被投诉方接到投诉后,如有异议,会发起申诉,这时需由您来处理申诉。接收申诉产品将上架、在规定时间内不处理产品将上架、不接收申诉将由童车之都平台介入处理。
七、 童车之都互联网平台介入处理后,您可以在产品投诉状态中查看最终判定结果。
投诉中有任何问题请联系邮箱 guanfang@tongchezhidu.com 进行咨询。
以上内容是否已经解决您的问题呢?
